Policies


Policy2.png

You can manage users and groups easily using policies.

  • Policies enable you to manage settings at the user or group level

  • One policy record manages multiple policy settings

  • The policy record can be associated with a user or group

To manage FileCloud policies, click Settings in the navigation pane, and then, on the Settings navigation page, click Policies PolicyIcon.png .
PoliciesListing (1).png

 


The policy values in Table 1 are managed in a policy record.

Table 1. Policy Values

General

Share Mode

All (public and private)


Default share expiry in days

0


Default max number of downloads allowed

0


User storage quota

2GB


Enable Privacy Settings

NO


Store deleted files in the recycle bin

NO


Automatically delete files from recycle bin after set number days

0


Do not store deleted files greater than

100 MB


Enable Basic Authentication (appears if enabled, see Enabling Basic Authentication)

Disable


2FA

Require two factor authentication

NO


Two Factor Authentication Mechanism

Email


User Policy

Disable invitations to new users

NO


Create account on new user share

NO


Enable code-based device authentication

NO


Require admin approval for code-based device authentication

NO
(Only enabled if Enabled Code Based Client Authentication is set to YES.)


Enforce session timeout for devices using code-based device authentication.

NO
(Only enabled if Enabled Code Based Client Authentication is set to YES.)


Allow folder level security

YES


Enable web edit

YES


Enable recycle bin clearing

YES


Disallow default share settings change

NO


Disable Send File For Approval

NO


Disable Everyone group sharing

NO


Allow group creation

NO

FileCloud 21.2

Allow group management (add and remove users)

NO

FileCloud 21.2

Allow group deletion

NO

FileCloud 21.2

Allow workflow automation sharing

NO

FileCloud 23.251

Disable workflow automation

NO

FileCloud 21.2

Require share approval workflow

NO

FileCloud 21.2

Selected Workflow (only appears if Require Share Approval Workflow is set to YES)

Select a Workflow

FileCloud 21.2

eSignature

YES

FileCloud 23.241.4

Max. file upload size

0

FileCloud 22.1

Save zip file session password

YES

FileCloud 22.1

Client Application Policy 

Default Value

 Version Available

Require passcode lock for mobile clients

NO


Disable all mobile client apps from connecting

NO


Disable 'Edit' functions in mobile client apps

NO


Disable 'Print' option in mobile client apps

NO


Disable 'Download' option in mobile client apps

NO


Disable 'Open with' option in mobile client apps

NO


Disable 'Share' options in mobile client apps

NO


Disable 'Add to favorites' option in mobile client apps

NO


Notifications

Disable Notifications

NO


Disable User Override

NO


Disable Add notifications

NO


Disable update notifications

NO


Disable delete notifications

NO


Disable Download notifications

NO


Disable Preview notifications

NO


Disable Lock/Unlock notifications

NO


Disable Share notifications

NO


Disable Rename notifications

NO


Disable self notifications

NO


Watermark



List of watermark rules

A list of watermark rules that apply to users in this policy. When these users preview content, the highest priority watermark that applies appears on the preview. See Watermark Settings .

23.261


Working with Policy Records


Accessing Policy Records

To access a policy record:

  1. In the FileCloud admin portal's left navigation bar, scroll down and click Settings. Then, on the Settings navigation page, click Policies PolicyIcon.png  .
    The Policies page opens.
    DefaultPolicy.png


Creating a New policy Record


To create a policy:

  1. In the FileCloud admin portal's left navigation bar, scroll down and click Settings. Then, on the Settings navigation page, click Policies PolicyIcon.png  .
    The Policies page opens.

  2. Click New Policy.
    NewPolicy1.png

  3. In the New policy window, in Policy Name, type in a unique name for this policy, and then click Create.
    ClickCreate.png
    The policy is created and appears in the Policies list.

  4. Edit the new policy to configure settings.
    EditNewPolicy.png

light bulb on Instead of creating a new policy, you have the option to copy an existing policy including changes you have made to its settings..

To copy a policy:

  1. In the FileCloud admin portal's left navigation bar, scroll down and click Settings. Then, on the Settings navigation page, click Policies PolicyIcon.png  .
    The Policies page opens.

  2. Click the copy icon next to the policy that you want to copy
    CopyPolicy.png
    In the Copy from dialog box, enter a name for the policy, and click Copy.
    CopyFrom.png

    The new policy appears in the list of policies:
    CopiedPolicy.png


Managing Policy Users and Groups

A policy can be assigned to one ore more user or group.

To assign a user to a policy:

  1. In the FileCloud admin portal's left navigation bar, scroll down and click Settings. Then, on the Settings navigation page, click Policies PolicyIcon.png  .
    The Policies page opens.

  2. Click the user icon next to the policy that you want to assign a user to.

  3. Use the arrow to move the user to the Policy Users list box.

  4. To save your changes, click Close.

 

To assign a group to a policy:

  1. Log into the Admin Portal.

  2. Click Settings.

  3. On the Policies tab, to open the Manage Policy Groups window, click the groups icon.

  4. In the Manage Policy Groups window, in Available Groups, select a group.

  5. Use the arrows to move the group to the Policy Groups list box.

  6. To save your changes, click Close.


              

Exporting a list of policy members

Beginning with FileCloud Version 21.3, you can see which users and groups are members of a policy by exporting them.

To export policy members:

  1. In the FileCloud admin portal's left navigation bar, scroll down and click Settings. Then, on the Settings navigation page, click Policies PolicyIcon.png  .
    The Policies page opens.

  2. To export a policy's users and groups to a csv file, click the export (right arrow) icon next to the policy.
    ExportPolicyUsers.png
    A csv file listing the individual users in the policy and users in groups in the policy is exported. The file includes the following fields:

    PolicyExport.png
blankSpacer.png


Manage the Recycle Bin Using Policies

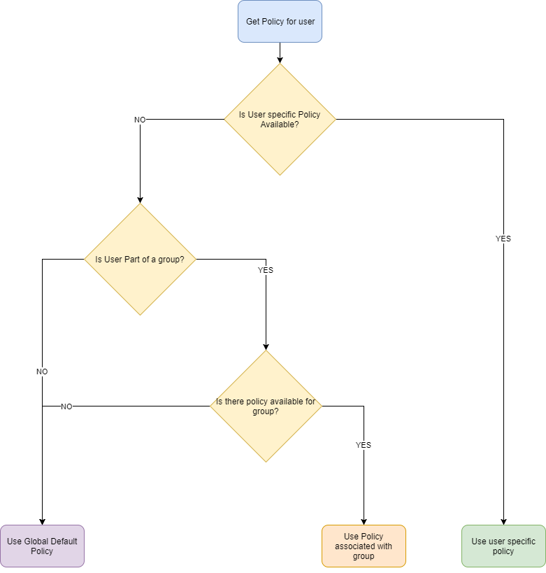
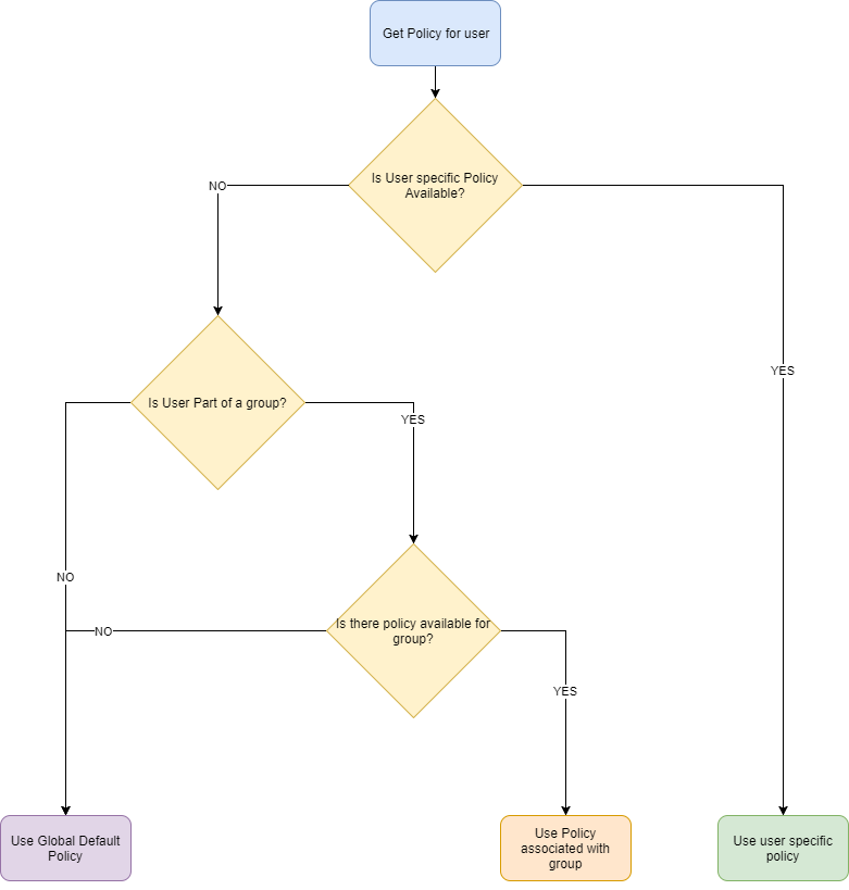
Policy Calcuations Best Practices

An effective policy for a user is calculated on multiple factors


PolicyImage1.png


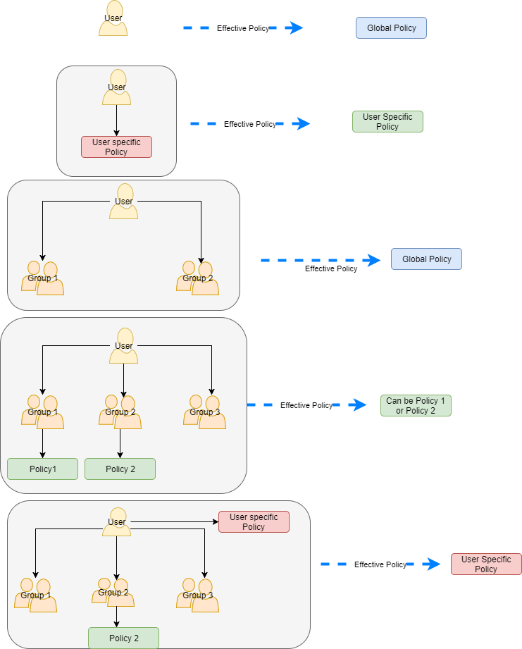
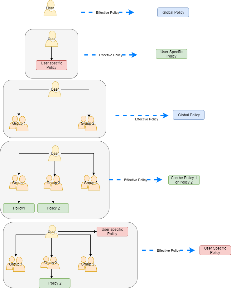
Policy Selection Scenarios

Case 1: User with no policy assigned : Global Default Policy will be used 

Case 2: User with specific policy assigned: Assigned policy will be used

Case 3: User is a member of multiple groups, No Policy is assigned to user or group: Global Default Policy will be used

Case 4: User is member of multiple groups and multiple groups have policies: One of the group policies will be used (Randomly selected). 

Case 5: User is a member of multiple groups and has specific policy assigned and groups have their own policies: User assigned policy will be used


Selecting a Policy Scenario Flow Chart


Policy3.png